用户体验行业平均薪资,你有没有拖后腿?
发表于
由国际体验设计协会(IXDC)主办,联手百度用户体验部(大UE)共同开启的“2014年中国用户体验行业调研报告”,从:第一,从业者的肖像;第二,能力与满意度;第三,职业发展与规划;三大模块出发,为从业者呈现最有价值的用户体验行业大数据。
通过数据报告对整个行业脉络进行一次系统的梳理,更为从业者展示这一年来用户体验行业规模变化、从业人员构成、职业规划前景、薪酬与职称机制、能力技能需求等等信息,让大家更好地从全局、全新的视野去了解行业当前存在问题与现状。
以下是2014年调研报名全数据解析:
(2015年用户体验行业调研报告正在火热填写中,点击下方阅读原文即可参与!有机会获得国际体验设计大会门票哦,价值3000元!)
从业者肖像篇
从业者肖像篇涵盖了人口属性篇、单位篇、职业概况篇三大内容。
从这个报告当中我们可以看出从业者人群的五大特点:
第一,26岁到30岁从业者的从业者最多;
第二,大部分人的从业时间是2到5年;
第三,30岁以下的从业女性多于男性。
第四,艺术专业占的比例高。
第五,视觉设计和复合型的岗位是比较高。
以上的特点说明,用户体验行业在中国是一个非常年轻的行业。大型企业基本上都是在扩招、增编用户体验团队成员,大家都在努力地招人。说明用户体验行业在不断成长,我们期望更多优秀的行业从业者能参与其中。我们还从数据中得出,目前院校的交互设计专业在很多院校还有没有设立,交互设计教育急需在院校的教育普及,利于推动设计教育与企业步伐结合。

从业者肖像人口篇

从业者肖像职业状况
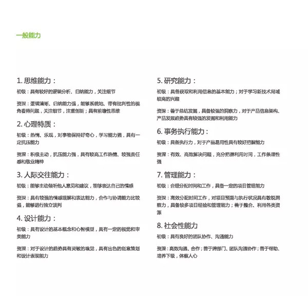
能力与满意度
能力与满意度涵盖了能力篇、薪资篇、综合篇三部分内容。
报告中,我们对用户研究、视觉设计、交互设计、管理岗进行专业能力和一般能力需求进行了完整的归纳。更加关注本行业从业者的自身能力素质,深度为从业者揭示用户体验行业人才核心能力需求。这部分的内容,不单止针对从业者,还帮助行业中的设计师(用研、交互、视觉、前端)、设计管理者(经理、总监、总经理等等)、人力资源(招聘、培训等)等从业者全面了解中国用户体验行业的就业现状。提供更清晰的职业能力的指标、能力技能需求、行业规模、从业人员构成、职业规划前景、薪酬与职称机制等等关于用户体验行业的重要信息。

能力满意度调查

工作满意度的维度

工作时长与薪酬

专业能力
职业发展与规划
职业发展与规划我们将从用户体验行业的价值体现、行业发展、个人发展三个不同的维度为大家进行详细的总结分析。随着中国社会的转型以及行业的不断发展,用户体验行业所倡导的“以用户为中心”的人本主义观点不仅仅是在新兴行业中萌芽成长,越来越多的传统行业也开始重视用户体验的价值,用户体验行业将引领社会科技发展。从个人发展的调查中,较多的人有调整工作的意向,达到有意向的占了46%。这触发主管去深思,自己的用户体验团队的成熟度,或团队在的企业的考量问题。

不同职业从业者的发展意向

大家对行业的信心

用户体验行业的价值体现
工具篇
IXDC为了更好的指引从业者完善职业能力的指标、能力技能需求,特意向行业中的设计师(用研、交互、视觉、前端)、设计管理者等资深从业者整理归纳了实用的设计工具。

设计工具实用性调查评分

分析工具实用性调查评分
IXDC作为用户体验行业的推动者,我们希望从本年度的报告内容能够提升从业者能力与价值的认可程度,促进行业发展,有更多的用户体验从业者都是为了在企业中、社会中实现自身价值而投入到用户体验行业中。让大家更加清晰的看到2014年中国用户体验行业的现状与未来,报告和数据样本可以作为从业者或者企业“用户体验战略”的有力依据,展示用户体验行业从业者的真实声音、核心能力、自我价值、社会价值。
点击下方阅读原文即参加今年的用户体验行业调研,更有机会获得国际体验设计大会门票,价值3000元!


